Instance Verification Kit (IVK)
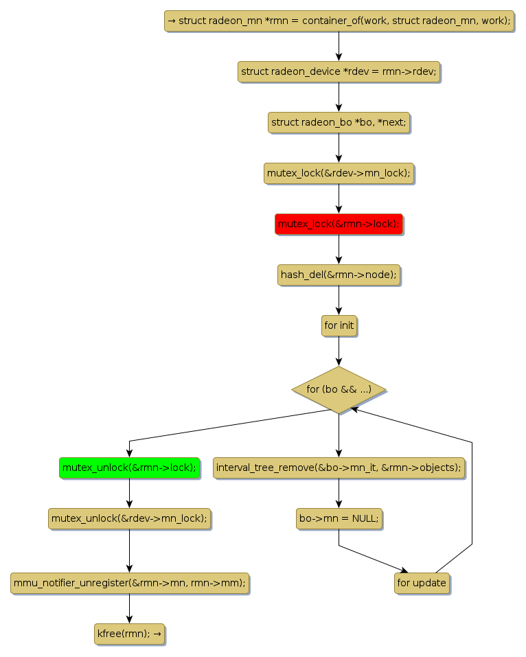
mutex lock @ [2140+23+/linux-3.19-rc1/drivers/gpu/drm/radeon/radeon_mn.c]
Instance Signature: lock
|
The Matching Pair Graph:
|
|
Function Name
|
Control Flow Graph (CFG)
|
Events Flow Graph (EFG)
|
Source Correspondence
|
|
radeon_mn_destroy
|
|
|
[1923+17+/linux-3.19-rc1/drivers/gpu/drm/radeon/radeon_mn.c]
|